3d House Blend file
$0+
https://schema.org/InStock
usd
carlosedubarreto
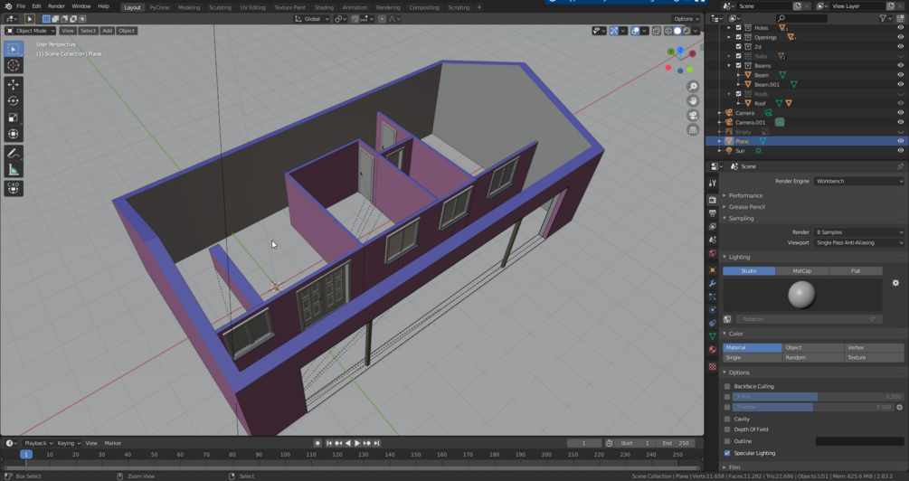
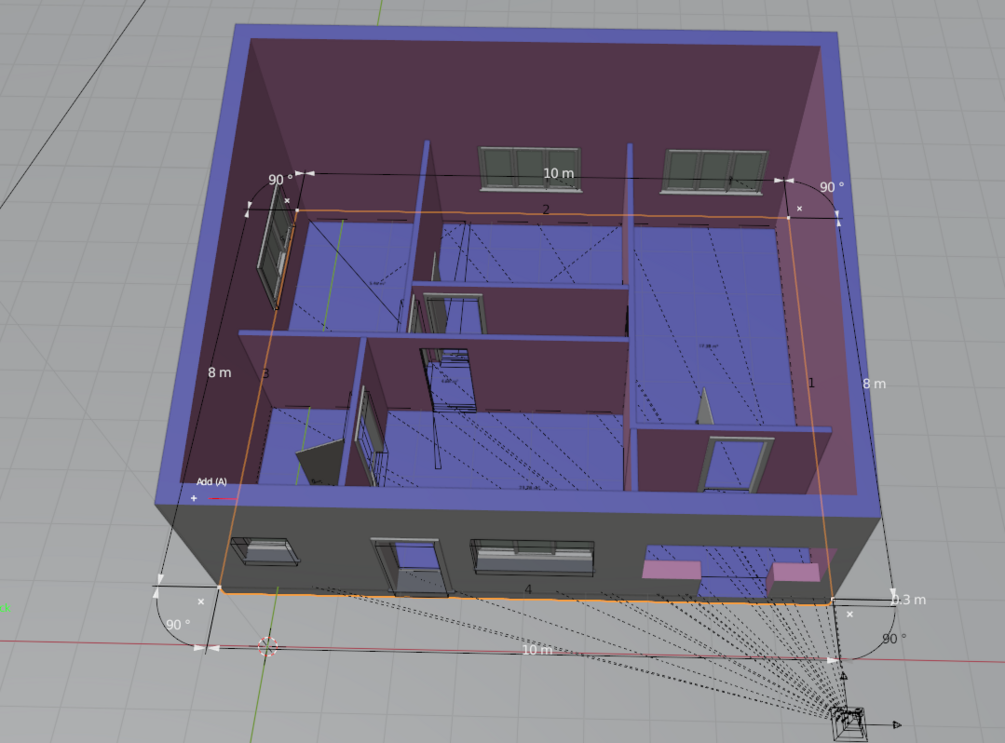
A House made with Archipack Pro addon in Blender 3d
A blend file with a 3d house ready to use
Add to wishlist
Ratings
(2 ratings)
2
5
5 stars
100%
4 stars
0%
3 stars
0%
2 stars
0%
1 star
0%